Hat PTP einen Einfluss auf die Audioqualität
oder klingen manche Switches „besser“?
Autor und Fotos: Simplexity

Präsentationen rund um AVB über die Frage, wie sich PTP auf die Audioqualität auswirkt, haben uns dazu veranlasst, Tests in unserem simplexity-Labor durchzuführen. Zusammen mit Meinrad Lienert („Mr. Analogue Sound”, ehemals Studer) haben wir die Audioqualität von fünf Produkten verschiedener Hersteller untersucht. Dabei haben wir absichtlich stark jitterbehaftetes PTP ins Netzwerk eingespeist, ein Worst-Case-Netzwerkszenario maximaler Netzwerklast, wie es in der Praxis kaum vorkommen wird. Das Ergebnis: Wir konnten keine Auswirkungen im hörbaren Bereich der Audiogeräte feststellen. Bei sämtlichen Produkten blieb die Audioqualität im Wesentlichen konstant, und jedes Gerät konnte Timing-Störungen im hörbaren Bereich erfolgreich unterdrücken.
Wir konnten jedoch Unterschiede in deren Phasenverhalten beobachten(„Wander”). Die meisten Produkte (mit einer Ausnahme) zeigten über einen Zeitraum von 10 bis 20 Sekunden dynamische Audio-Phasenverschiebungen von mehreren Audio-Samples. Dies kann natürlich zu Problemen führen, insbesondere bei Line-Array-Lautsprechern und sonstigen verteilten Systemen, bei denen eine konstante Phase unter den verschiedenen Netzwerkknoten unabdingbar ist. Allerdings blieben diese Phasenverschiebungen aus, sobald wir die PTP-Hardwareunterstützung in den Switches aktivierten: Kein Produkt zeigte nun eine messbare Verschlechterung der Audioqualität oder Phasenstabilität. Für einen zuverlässigen, sorgenfreien Betrieb eines Systems sollten Switches mit PTP-Hardwareunterstützung (Transparent oder Boundary Clock) verwendet werden.
Aber welchen Zusammenhang hat das nun mit AVB? Eigentlich keinen. Die Verbindung besteht darin, dass AVB in seinen kompatiblen Switches eine PTP-Hardware-Unterstützung vorschreibt, während andere Audio-over-IP-Technologien wie AES67, SMPTE ST 2110 und Dante dies optional lassen. Da entscheidet der Systemintegrator, ob Switches mit hardwareunterstütztem PTP eingesetzt werden oder nicht.
Testbericht
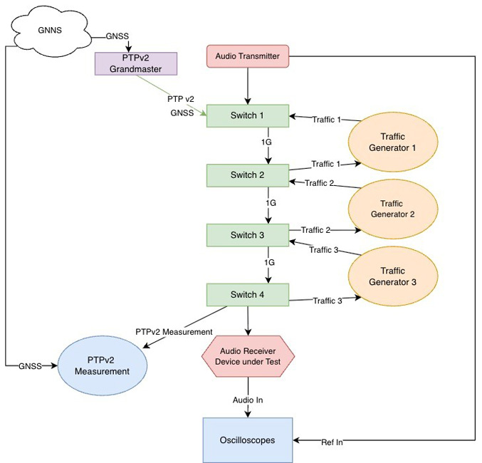
Wir haben PTPv2 mit und ohne Hardwareunterstützung in den Switches getestet, sowohl mit Boundary-Clock- als auch mit Transparent-Clock-Modus. Das Setup umfasste einen Audio-Sender und mehrere Audio-Empfänger, die über eine Kette von vier Switches miteinander verbunden waren. Jeden Link zwischen den Switches haben wir mit 9000-Byte-Jumbo-Frames bei einer Netzwerklast von etwa 90 % belastet. Dies entspricht zwar nicht unbedingt einer realen Umgebung, ist jedoch eine gute Topologie für Stresstests. Für Produktionsumgebungen empfehlen wir ein Spine-Leaf-Design mit nur drei Netzwerk-Hops.

Laboraufbau: 4 Switches, 90 % Auslastung dazwischen
Als Audioempfänger haben wir Produkte aus verschiedenen Preissegmenten verwendet, da die Audioqualität stark von der Qualität der internen Takterzeugung abhängt, der Umsetzung des "Phase-Locked Loop (PLL)". Um die Timing-Stabilität zu beurteilen, haben wir die Audio-Phase der Geräteausgänge mit der des Signalgenerators mittels Oszilloskop verglichen. Die Audiomessungen bestanden aus der Analyse von „Total Harmonic Distortion + Noise (THD+N)“ mit dem Messgerät Audio Precision System Two.
Da die sich langsam ändernden Phasenverschiebungen nur schwer zu erkennen waren, haben wir ein Zeitraffervideo des Oszilloskops über einen Zeitraum von zwei Minuten aufgezeichnet. Das resultierte in einem Video von acht Sekunden Dauer. Zur Veranschaulichung hier zwei der fünf analysierten Produkte:
Durch Klicken werden externe Inhalte geladen und die Google-Datenschutzerklärung akzeptiert.Auf YouTube anschauen
Durch Klicken werden externe Inhalte geladen und die Google-Datenschutzerklärung akzeptiert.Auf YouTube anschauenAls wir die PTP-Hardware-Unterstützung (Transparent Clock) im Switch aktivierten, verbesserten sich die Effekte erheblich. Unabhängig vom Produkt konnten wir keine nennenswerten Phasenverschiebungen mehr beobachten:
Durch Klicken werden externe Inhalte geladen und die Google-Datenschutzerklärung akzeptiert.Auf YouTube anschauenUm den Unterschied durch die PTP-Hardwareunterstützung zu veranschaulichen, sehen Sie nachfolgend ein Video, bei dem wir den Transparent-Clock-Modus in der Mitte des Videos aktivieren:
Durch Klicken werden externe Inhalte geladen und die Google-Datenschutzerklärung akzeptiert.Auf YouTube anschauenAls wir dann vom Transparent Clock-Modus zum Boundary Clock-Modus wechselten, verbesserten sich die Ergebnisse weiter. Mit dieser Konfiguration hatte selbst unsere schlimmste 90%-Auslastung und Jumbo-Frames absolut keinen messbaren Einfluss auf die Phasenstabilität:
Durch Klicken werden externe Inhalte geladen und die Google-Datenschutzerklärung akzeptiert.Auf YouTube anschauenFazit
Es wäre falsch zu behaupten, dass eine Netzwerktechnologie besser klingt als die andere. Die Phasenstabilität hängt primär von den Endgeräten ab, insbesondere von der Qualität ihrer internen Taktrückgewinnung. Der Einsatz eines Netzwerks mit PTP-Hardware-Unterstützung erleichtert es den Herstellern, eine stabile Phasenbeziehung zu garantieren, aber der Netzwerkstandard selbst ist nicht der ausschlaggebende Faktor.
Für größere Netzwerke und diese potentiellen Probleme definitiv auszuschliessen, empfehlen wir deshalb die Verwendung von Switches mit PTP-Hardware-Unterstützung und den Betrieb mit PTPv2. Wir von simplexity sind überzeugt, dass man die Taktrückgewinnung in den Produkten so entwickeln kann, dass selbst bei fehlendem PTP-Support in den Switches keine Phasenprobleme auftreten, selbst mit PTPv1.
How to resolve AdBlock issue?